暂无此项目查询结果
  • 资讯中心
  • 招生简章
  • 在线直播
  • 学习资料
  • 学习工具

    匠人学堂APP

    专业教育移动课堂

    iPhone

    Android

    匠人教育官方服务号

    干货资讯备考平台

    查疑解惑

    官方服务

    匠人宝典小程序

    专业考试辅导软件

    海量题库

    考试模拟

  • 项目合作
我的课程
以匠人精神做教育,铸万千匠人

全国客服热线:400-0724-100

网点查询入口 网校入口
我的课程
选择招生简章
{{item.name}}

关闭

您当前位置:首页> 资讯中心 > 行业资讯

报名、考试、查分时间、报考条件查询通道

立即审核

资讯中心

行业资讯
考试信息
课程计划
学霸经验

匠人教育

以匠人精神做教育,铸万千匠人
在线咨询
查看更多

扫码下载移动端APP

了解行业内最新资讯

专业资料

  • 匠人教育:2024社会工作者中级实务真题答案及解析持续更新中......
    浏览量:644636
  • 匠人教育:2024社会工作者中级实务真题答案及解析持续更新中......
    浏览量:582577
  • 匠人教育:2024社会工作者初级《实务》真题持续更新中......
    浏览量:534971
  • 匠人教育考后发布:2024社会工作者中级《综合能力》真题持续更新中......
    浏览量:635561
  • 匠人教育考后发布:2024社会工作者中级《综合能力》真题持续更新中......
    浏览量:609785

国网宁夏电力2026年招聘公告(第二批)公布,约招86人!

2026-02-27 10:08

7884

匠人教育

国网宁夏电力2026年招聘公告(第二批)已经正式发布了,主要面向2026年应届大学本科及以上学历毕业生,大家可以通过(https://zhaopin.sgcc.com.cn)进行网申,笔试时间初定为2026年3月15日,具体的招聘重点内容已经整理好了,如下:


国网宁夏电力2026年招聘公告(第二批)重点内容


一、招聘基本条件和需求信息

(一)基本条件

1.遵守国家法律法规,认同国家电网有限公司企业文化,身体健康,品行端正,具有良好的团队意识和沟通协作能力。

2.应聘的国内院校毕业生,要求为国家统招计划内的普通高等院校2026年应届大学本科及以上学历毕业生。

应聘的国(境)外留学生应于2025年7月1日至2026年6月30日期间毕业,一般需在2026年8月31日前取得国家教育部学历学位认证证书。

3.年龄:博士研究生一般不超过33周岁,硕士研究生一般不超过28周岁,大学本科生一般不超过25周岁;年龄计算截止日期为2026年6月30日。

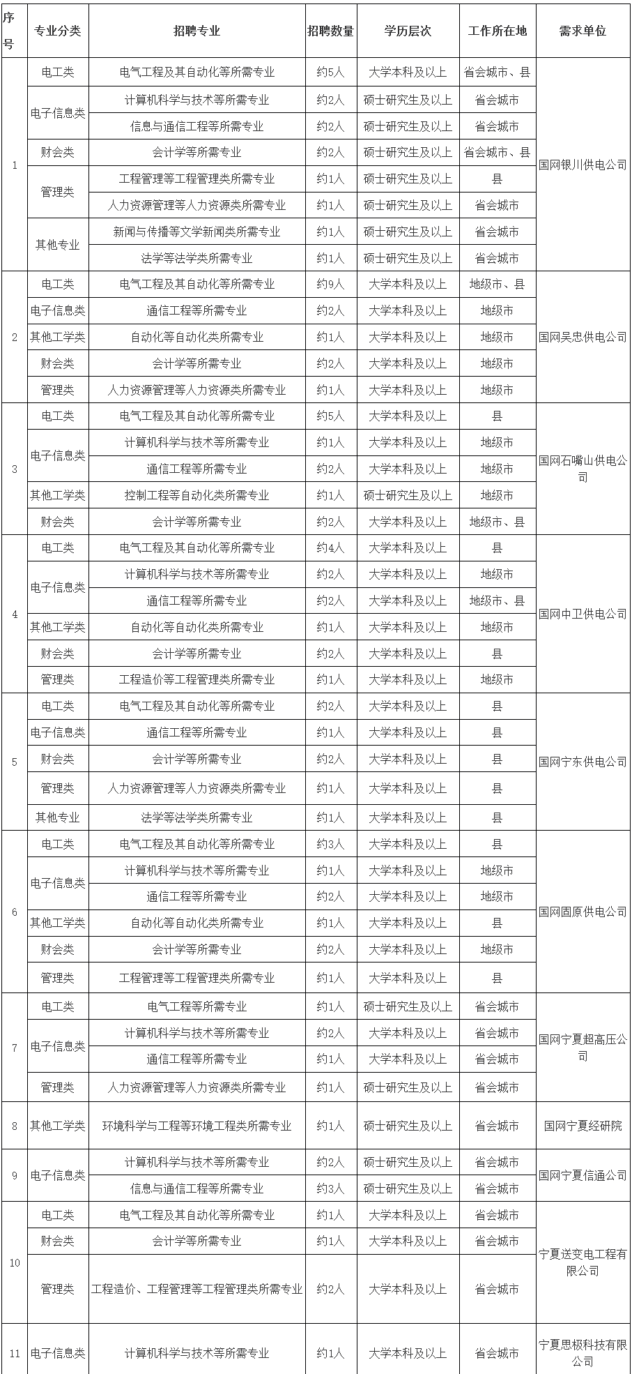
(二)需求信息

注:招聘专业均指主修专业,不包含辅修专业及第二学位。最终招聘数量将根据上级单位核定情况相应调整,不再另行通知。

二、招聘流程

(一)应聘毕业生报名投递简历及填报意向单位

1.报名投递简历。国家电网有限公司人力资源招聘平台网站(以下简称“国网招聘平台”,网址为https://zhaopin.sgcc.com.cn)是公司发布招聘信息、应聘者报名的唯一渠道。应聘毕业生应通过国网招聘平台填写个人信息,毕业院校、学历层次、专业、学籍验证码等信息应与教育部学籍在线验证报告一致。学校类型、专业分类以国网招聘平台分类为准。应聘毕业生在报名时填写的毕业时间须与学籍在线验证报告中预计毕业时间一致,国(境)外毕业生学籍验证码填写“000000000000”。

2.上传应聘附件材料。应聘毕业生通过招聘平台及时、规范上传应聘附件材料。应聘毕业生应确保应聘材料能正常打开、清晰显示,因应聘材料不能正常打开、图像不清晰或未按规范要求填报导致的结果由应聘者本人承担。上传附件具体要求为:

(1)学籍认证:《教育部学籍在线验证报告》(学信网下载,pdf格式,有效期延长至2026年8月1日以后);

注:国内院校应聘毕业生上传《教育部学籍在线验证报告》(附件类型选择“学籍认证”),研究生应上传各学历阶段学籍验证报告。

国(境)外应聘毕业生上传国家教育部认证机构出具的学历学位认证材料(附件类型选择“国外学历(学位)认证”)、学位证书及翻译件(加盖翻译公司印章),以及包含院校、专业、就读起止时间等关键信息的Offer、成绩单原件及翻译件(加盖翻译公司印章)。尚未毕业的还需上传在读证明原件及翻译件(加盖翻译公司印章)扫描件。各类材料按顺序合并为1个文件(pdf格式)。

(2)学校就业推荐表扫描件、成绩单扫描件:按国网招聘平台对应附件类型上传,须加盖学校公章。

(3)各类证书扫描件(含外语等级证书、计算机等级证书、国家职业资格证书等):如有,按国网招聘平台对应附件类型上传,只需上传最高等级证书;各类等级证书扫描件合并为1个文件(pdf格式),统一命名为“各类等级证书”。

(4)获奖证书扫描件:如有,按国网招聘平台对应附件类型上传,只需上传校级及以上证书;各类获奖证书扫描件合并为1个文件(pdf格式),统一命名为“获奖证书”。

(5)研究生必备材料:研究生需上传本人本科主修专业的毕业证和学位证扫描件。以上扫描件合并为一个文件(pdf格式),统一命名为“其他必备材料”。

(6)其他:各类补充材料扫描件合并为一个文件(pdf格式),统一命名为“各类补充材料”。如有服役经历,请在简历中正确点选是否退役军人标识,并上传服役经历证明材料。

除上传的附件外,其他相关信息提交后不能更改,请慎重提交。报名截止时间为2026年3月4日,逾期不再受理。

3.填报意向单位。应聘毕业生可在国网招聘平台最多选择公司下属的2个意向单位。同时,应聘毕业生应向意向单位或公司人资部电话咨询了解招聘政策和相关事宜。

(二)组织招聘笔试

公司将根据国家电网有限公司的统一要求组织招聘笔试,笔试时间初定为2026年3月15日(时间如有调整,以国网招聘平台发布的考试公告为准)。

(三)组织招聘面试

公司将组织笔试成绩达到面试分数线人员参加面试,具体安排另行通知。

(四)公示拟录用人选

确定拟录用人选(同等条件下,退役军人优先录用)后,公司将按照规定流程向国家电网有限公司申报,待国家电网有限公司核准录用人选后,公司将在国网招聘平台公示拟录用人选名单,未录用的不再另行通知。



返回列表
上一篇“一带一路”涉及的64个国家是哪些国家?
下一篇国网河北电力2026年招聘公告(第二批)发布,共招180人!

欢迎来到匠人教育

立即咨询