
了解行业内最新资讯
2025-12-13 10:51
6816
匠人教育
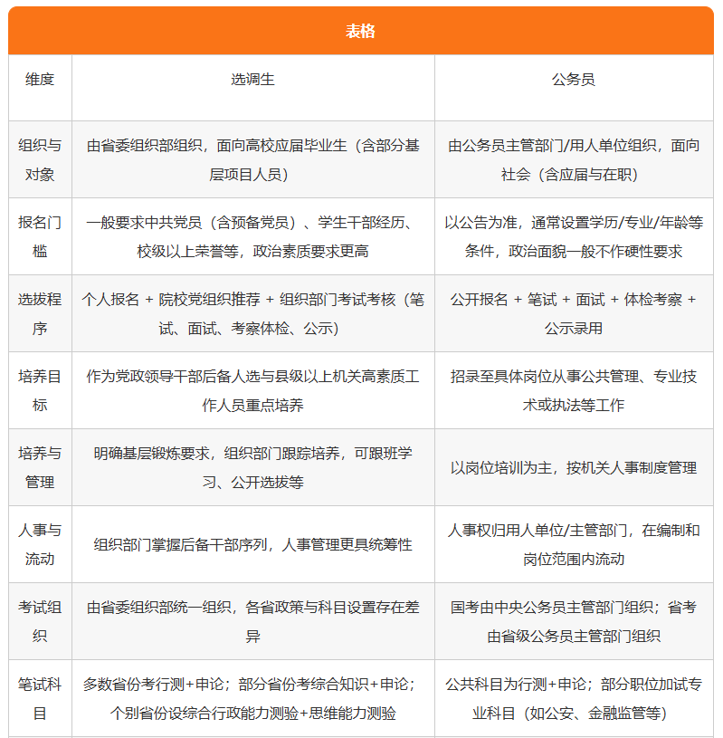
选调生与公务员同为党政机关工作人员,但选调生由省委组织部有计划从高校选拔,作为党政领导干部后备人选重点培养,录用后先到基层锻炼;普通公务员面向社会招录,以具体岗位履职为主。两者在报名门槛、选拔程序、培养管理、考试内容等方面存在系统性差异选择路径需结合自身条件与职业规划确定。
一、选调生和公务员的区别
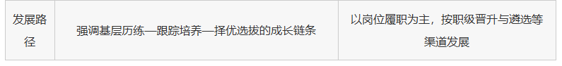
选调生:各省区市党委组织部门从全日制本科及以上应届毕业生中择优选调,身份为公务员,定位为后备干部,强调到县乡基层培养锻炼与跟踪管理。
公务员:依法履行公职的人员,覆盖中央到地方各级机关,以岗位工作为核心,面向社会公开招录(含国考、省考等)。
二、选调生和公务员的区别核心差异对比


注:各省公告与职位表可对年龄、资格、科目、流程作差异化安排,请以当次官方发布为准。
三、报名与备考提示
明确路径:选调生适合党员、学生干部、获奖较多、志愿基层的应届生;公务员适合目标岗位明确、专业匹配的各类考生。
对照资格:逐项核对政治面貌、学生干部经历、学历学位、专业、年龄等硬性条件,避免因资格不符影响资格复审。
把握流程:选调生注意学校推荐与组织部门审核节点;公务员关注公告、职位表、报名确认、准考证打印等时间线。
备考重点:选调生与公务员笔试科目高度重叠(行测、申论为主),建议以真题训练+限时模拟为主,结合岗位要求强化申论写作与政策理解。
选调生强调组织化培养与基层导向公务员突出岗位化履职与社会公开招录。理解两者在门槛、程序、培养、科目等方面的差异,有助于在报名前完成自我定位与路径选择并在备考中做到有的放矢、稳步提分。