
了解行业内最新资讯
2025-12-10 10:31
6788
匠人教育
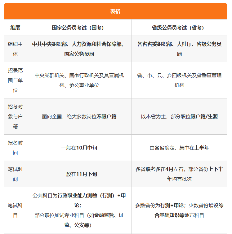
两者在组织主体、招录范围、时间节奏、科目设置与户籍政策等方面存在系统性差异。国考由中央组织部门统一组织,面向全国招录中央机关及其直属机构岗位;省考由各省组织部门实施,主要服务省市县乡机关。国考报名多在10月中旬、笔试在11月下旬省考集中在上半年不少省份参加多省联考个别地市还会单独招考。
一、国家公务员考试和省公务员考试的区别


注:多省“联考”并非“同卷”,各省分别命题、分别录用。
二、报名与考试流程差异
国考流程:公告发布(约10月中旬)→网上报名与资格审查→笔试(约11月下旬)→成绩公布与调剂→面试与专业能力测试→体检、考察、公示与录用。后续环节由招录单位或主管部门分别组织。
省考流程:由各省发布年度公告与职位表→网上报名与资格初审→笔试(多在3—5月,部分省份下半年或一年两批)→面试与考察→体检、公示与聘用。多省选择同日笔试形成“联考”,但招录工作各自独立。
三、科目设置与命题特点
公共科目:两者均以行测+申论为主。行测重在言语、数量、判断、资料、常识(政治理论)等能力;申论重在材料阅读、综合分析、贯彻执行与写作。国考申论材料字数偏多、综合性与思辨性更强。
专业科目:国考对金融监管、证监、公安等职位常设专业笔试或外语测试;省考是否加试由各省决定,少数省份加考综合基础知识等,突出地方性与岗位适配性。
四、选择建议
目标中央机关、直属机构或垂直管理系统(如海关、金融监管等),优先关注国考;倾向家乡或基层岗位、希望就近发展,优先关注省考。
时间规划上,可兼顾两类考试:国考在年末笔试,省考在上半年集中,错峰备考与报考。
报名前逐项核对职位表的学历、专业、户籍、资格证、基层经历等限制,避免因条件不符影响资格。
总体看国考与省考在组织主体、招录范围、时间节奏、科目设置与户籍政策等方面差异清晰。把握各自规律、结合自身条件与职业规划合理选择赛道并提早准备更利于在竞争中取得理想结果。