
了解行业内最新资讯
2026-03-27 09:53
6739
匠人教育
中级经济师2026年度统一报名窗口期为7月22日至8月12日,各省在该时段内自主安排报名起止时间,周期10-20天且不设补报名。考试定于11月7日、8日举行,本文整合报名节点、报考条件、流程及备考规划,助力考生高效通关。
根据中国人事考试网《2026年度专业技术人员职业资格考试重要事项提示》,全国报名时间及关键安排如下:

报名官方唯一入口:中国人事考试网(www.cpta.com.cn)“全国专业技术人员资格考试报名服务平台”。建议考生6月底前完成网站注册及学历在线核验(核验时长约24小时),提前准备工作证明、学历证书等报名材料。
信息填报:登录报名平台,选择考试省份、报考级别及专业,系统自动匹配考试科目,按要求上传照片并填写个人信息。
信息确认:提交前仔细核对姓名、身份证号、报考专业等关键信息,确认后无法修改,需谨慎操作。
资格核查:支持告知承诺制,考生可自主选择是否采用。考试机构将通过数据比对、现场核查等方式,在考前、考中、考后进行资格审核。
网上缴费:核查通过后在规定时间内完成支付,支持支付宝、微信等主流支付方式,缴费成功后可下载报名表留存。
报考需满足对应学历及工作年限要求,工作年限计算截止2026年12月31日,具体如下:

工作年限计算规则
全日制学历:工作年限从毕业后正式入职时间起算,实习期、试用期不计入累计时长。
非全日制学历:取得学历前后的工作经历可累计计算,需提供社保缴纳记录或单位工作证明佐证。
相关专业工作范围:涵盖财务、会计、人力资源、市场营销、金融、建筑等经济管理类岗位,由所在单位出具工作证明即可。
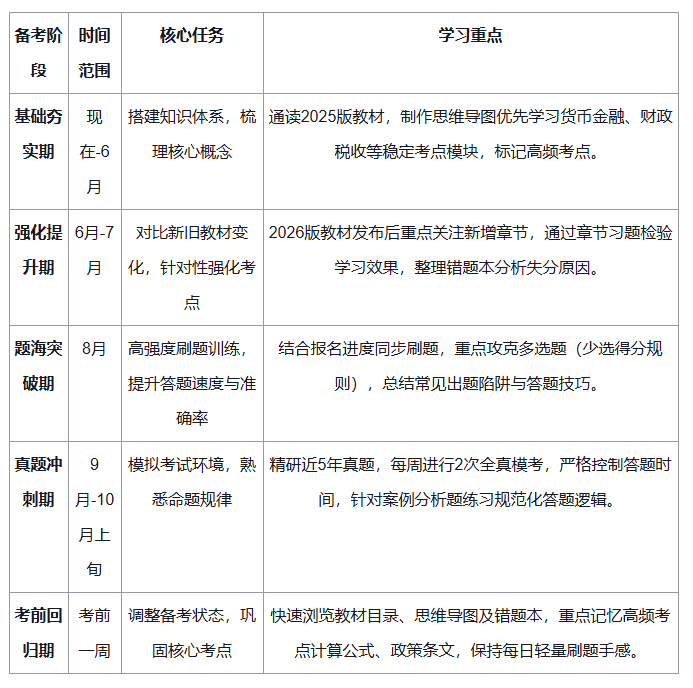
中级经济师考试每年仅举办一次,结合报名时间节点,建议按以下五个阶段科学备考:

答题技巧指南
单选题:采用排除法缩小选项范围,平均每题耗时不超过1分钟,遇到难题标记后跳过,避免浪费时间。
多选题:遵循宁缺毋滥原则,不确定选项坚决不选,少选每个正确选项得0.5分,错选不得分。
案例分析题:先读问题再阅读材料,圈画关键数据和政策表述,答题结构采用“结论+依据+分析”模式,确保逻辑清晰。