
了解行业内最新资讯
2026-03-26 11:20
4580
匠人教育
中级经济师有几个专业?明确答案为10个。中级经济师考试设置《专业知识和实务》科目,包含工商管理、人力资源管理、金融、财政税收、建筑与房地产经济、农业经济、保险、运输经济、旅游经济、知识产权这10个专业方向。本文将深入剖析各专业特点、考试难度及适配人群,助力您科学选择专业,高效开启备考之旅。
中级经济师考试采用“公共科目+专业科目”的考试模式,其中《专业知识和实务》下设10个专业类别。考生在报名时,需依据自身实际情况从中选择一个专业。

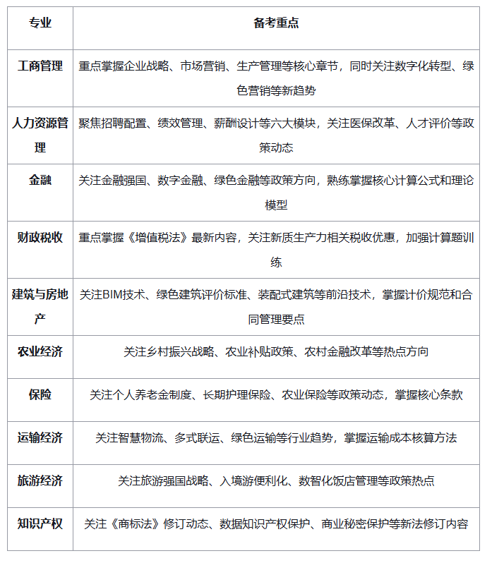
在选择专业时,考试难度是重要的考量因素之一。以下是对各专业难点的简要分析,帮助您评估自身与专业的匹配程度。

面对十个专业,如何做出最适合自己的选择呢?您可以遵循以下四个原则:
(一)立足本职工作原则如果您目前正在某个行业工作,那么优先选择与该行业对应的专业。例如,HR从业者选择人力资源管理专业,财税人员选择财政税收专业。您的工作经验是备考过程中的宝贵财富,能够帮助您更好地理解案例和知识点,实现“工作助力备考,考证促进工作”的良性循环。
(二)考察行业前景原则分析各行业的发展趋势,选择具有发展潜力的行业所对应的专业。金融、知识产权、数字经济等领域目前正处于高速发展阶段,对经济人才的需求持续旺盛。选择与这些朝阳行业相关的专业,所获得的证书含金量会更高。
(三)权衡考试难度原则客观评估自己的学习能力、专业背景以及可投入的时间和精力。如果您是零基础跨考,且希望尽快通过考试,那么工商管理、人力资源管理或旅游经济可能是更为务实的选择。如果您具备扎实的财税或金融基础,挑战财政税收或金融专业则更具优势。
(四)瞄准职业转型原则如果您有明确的转行计划,可以将中级经济师考试作为实现职业转型的跳板。例如,希望进入金融行业可以选择金融专业,希望从事知识产权相关工作可以选择知识产权专业。
