
了解行业内最新资讯
2026-02-27 09:38
5708
匠人教育
国网甘肃省电力公司2026年招聘公告(第二批)已经正式发布了,主要面向2026年应届毕业生,共招236人,报名截止日期为2026年3月4日,笔试时间暂定为3月15日,具体内容整理如下:
2026年国网甘肃省电力公司招聘公告
一、报名条件
1.政治表现好,具有良好的道德品行;吃苦耐劳,诚实守信,有较强的事业心和责任感;热爱电力事业,认同国家电网有限公司企业文化,愿意应聘到国网甘肃省电力公司基层单位生产一线岗位或供电服务公司供电服务一线岗位工作,服从用人单位分配;同等条件下,退役军人优先录用。
2.普通高校2026年应届毕业生,学籍信息在中国高等教育学生信息网(https://www.chsi.com.cn)可查,主修专业符合招聘专业要求,能够在2026年6月30日前取得毕业证、学位证。
3.应聘的本科生年龄一般不超过25周岁,硕士研究生年龄一般不超过28周岁,博士研究生年龄一般不超过33周岁;应聘供电服务公司的电工类专业大专生年龄一般不超过23周岁。年龄计算以2026年6月30日为准。
4.身体健康,符合国家公务员录用体检标准。能适应电力企业工作,经具有相关资质医院体检合格。
二、需求信息
1.国网甘肃省电力公司各供电公司及业务单位本批预计招聘毕业生约134人,具体如下:

2.甘肃科源电力集团有限公司各供电服务公司本批预计招聘毕业生约102人。
说明:
1.以上招聘数量为我公司预计人数,最终招聘数量将根据上级单位核定情况相应调整。
2.未参与本次招聘的用人单位招聘岗位及其他招聘需求信息请关注第三批招聘公告。相关招聘需求信息请关注国网人资招聘平台相关公告。
三、报名方式
(一)应聘毕业生请登录“国家电网有限公司人力资源招聘平台”(网址:https://zhaopin.sgcc.com.cn)报名应聘,“招聘平台”是应聘国网甘肃省电力公司的唯一有效报名渠道。
(二)自公告发布之日起开始报名,报名截止日期为2026年3月4日。
四、考试信息
招聘笔试命题及阅卷由国家电网公司统一组织,考试大纲由国家电网公司在“国家电网有限公司人力资源招聘平台”(以下简称“招聘平台”)的“公司公告”栏目中发布;招聘面试由国网甘肃省电力公司根据国家电网公司统一要求组织。
笔试及面试的时间、地点、所需携带资料由国网甘肃省电力公司通过“招聘平台”站内消息进行通知。
五、招聘安排
(一)发布招聘公告
国网甘肃省电力公司在“招聘平台”的“招聘信息”栏目发布2026年高校毕业生招聘公告。
(二)应聘毕业生投递简历应聘
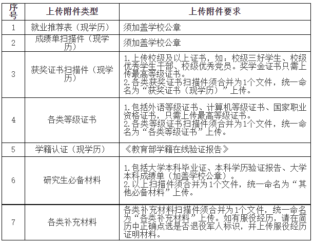
应聘毕业生应在“招聘平台”填写个人信息,正确填写学籍验证码,按要求及时上传“学信网”学籍验证报告、在校成绩单、取得的各类获奖证书、毕业生推荐表、英语及计算机等级证书等附件(PDF格式),并确保信息填写完整、准确、真实、有效。
毕业生应规范上传个人应聘附件材料,确保应聘材料能正常打开、清晰显示,应聘附件材料文档数量不超过7个。未按要求上传必需材料且影响简历筛选判断或材料真实性存疑的,将影响简历筛选结果。上传附件具体要求如下:

注意:(1)应聘毕业生填写的院校、专业等信息应与本人学籍验证报告完全一致,不得点选名称相近的学校或专业,否则无法通过资格审核;如点选框中无本人学校或所学专业,可单击学校名称或专业名称栏,在弹出窗口右下角点“我要申请添加”进行申请;(2)如应聘毕业生学籍验证信息报告有误,请及时联系学校进行更改;(3)应聘信息提交后无法更改,请应聘毕业生仔细检查无误后再提交。
(三)填报应聘单位
报名有效期内,应聘毕业生在“招聘平台”填报应聘单位。招聘平台将区分公司所属供电公司及业务单位和供电服务公司两种类型的单位,在二级单位志愿下可各选择2个意向单位。毕业生应聘志愿提交后,如确需更改、撤销,可在招聘平台“个人中心-我的工作申请”栏目提交撤销申请,国网甘肃省电力公司一般在3日内处理撤销申请。
招聘平台填报应聘单位时的“XX供电公司本部”即为市(州)供电公司。
(四)组织招聘笔试
1.报名截止后,国网甘肃省电力公司进行应聘毕业生资格初审和简历筛选。公司所属供电公司及业务单位根据上级核定的招聘计划及考试设施设备承载能力,择优筛选毕业生参加考试;供电服务公司根据上级核定的招聘计划及考试设施设备承载能力,在应聘毕业生填报的第一意向单位范围内择优筛选毕业生参加考试,在第一意向符合条件生源不足时考虑第二意向。在笔试前一周左右通过“招聘平台”站内消息分别向两类招聘单位入围毕业生发送笔试通知,毕业生只能选择其一进行确认。未入围应聘毕业生不另行通知。
2.2026年第二批招聘高校毕业生统一笔试时间暂定为3月15日,如有变动,将另行通知。
(五)查询笔试成绩
笔试成绩一般于笔试结束后3个工作日内发布。考生可登录“招聘平台”的“个人中心”,查询本人笔试成绩。
(六)组织招聘面试
国网甘肃省电力公司按照国家电网公司统一要求组织招聘面试,具体安排以后续通知为准。
(七)体能测试
应聘供电服务公司的高校毕业生须通过体能测试(1000米长跑)。
(八)拟录用人选公示
国家电网公司核准拟录用人选名单后的2个工作日内,国网甘肃省电力公司在“招聘平台”公示拟录用人选名单。